房企为何频频“动刀”调架构?
扫描到手机,新闻随时看
扫一扫,用手机看文章
更加方便分享给朋友

出品 | 焦点财经
为在动荡的市场环境中积极求生,房企不得不主动求变,频向公司架构“动刀”。
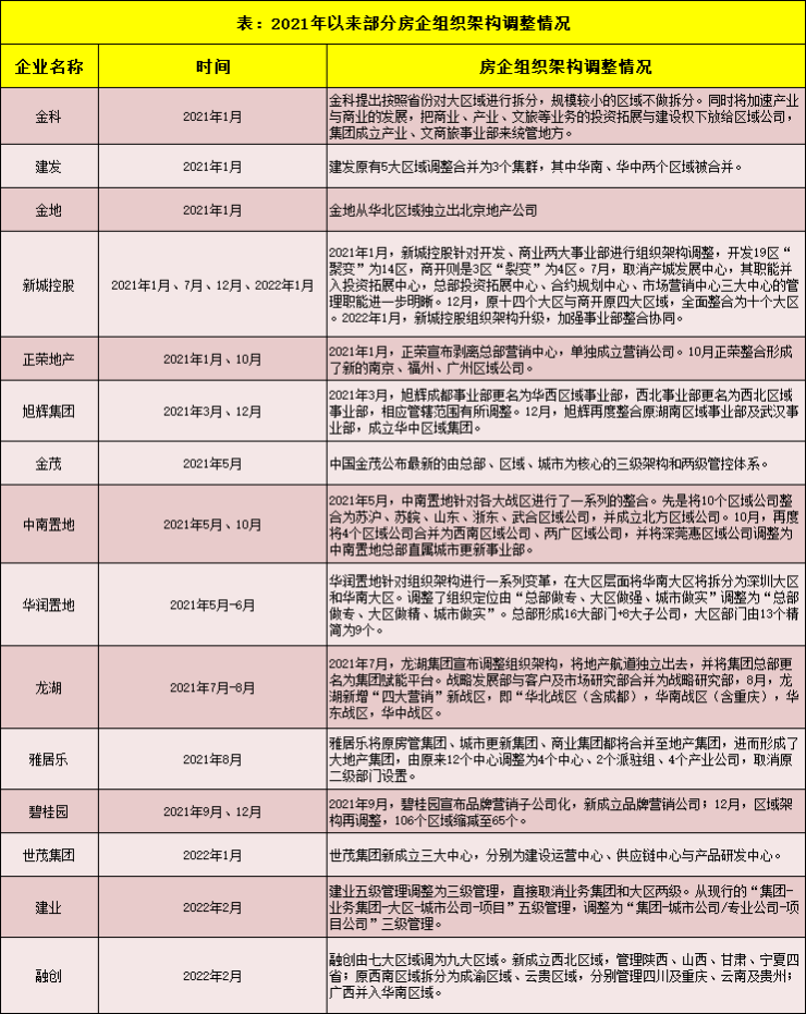
据焦点财经统计,2021年,房地产行业先后有万科、华润置地、龙湖、世茂、新城控股、荣盛发展等多家房企进行了架构调整,以期更加积极的适应组织和市场的发展。
2022年开年,包括融创、世茂、阳光城、中南置地、中梁控股、建业地产、建发、万达等在内的房企再主动开启了一轮以裁撤区域公司、缩小管理半径为方向的组织架构调整。

中指院总结认为,近期房企的组织架构调整可被细分为两个方向。其一,以轻总部、调区域为特征的组织结构优化,打造高效组织。其二,以业务优化为核心的组织架构调整,支持重点业务发展,提升管理效能。
在“轻总部”方面,继2020年万科将总部规模降至约150人后,2021年3月,旭辉也提出了“小总部、强区域、轻一线”策略。同年6月,华润置地更是明确提出总部职能能减则减,以打造“敏捷、高效、精干、活力”的组织。
“这些举措是房企对总部职能进行精简,将总部定位为战略平台,进而以精干扁平化模式引领企业发展”,中指院称。
在“调区域”方面,2021年1月,世茂集团曾对不少区域进行了合并,考核标准也由以往的考核规模转为了考核利润。7月,金辉将原华南区域拆分为珠三角区域和东南区域。今年2月,融创则将原有的七大区域调为了九大区域,新成立了西北区域,管理陕西、山西、甘肃、宁夏四省;分拆西南区域为成渝区域、云贵区域,管理四川及重庆、云南及贵州;同时将广西并入了华南区域。
“房企合并、拆分等调整区域架构的行为,旨在优化区域管理,提升管理效能。一方面,通过区域合并集中优势资源,打造强势组织;另一方面,通过区域拆分布局加强区域优势,强化重点区域深耕”,中指院称。
这其中,较为典型的当属融创和金辉。比如,近期被融创分拆的西南区域就是公司的业绩重镇,该区域内的5省28城在集团的业绩贡献约达20%左右。成渝经济圈亦是继长三角、大湾区后,在集团内部较有发展潜力的集中区域。
业内认为,融创西南区域重资产文旅项目较多,此前其斥资153亿元收入的环球融创会展文旅集团就在该区域。促进西南区域深耕,刺激业绩增长,盘活资产许或也是融创对该区域进行分拆的重要原因。
金辉也是如此。此前对于区域调整,金辉曾表示,新成立珠三角区域,表明了公司对粤港澳大湾区的重视和决心。福州所在地,原华南区域总部,变更为东南区域总部,有助于进一步执行区域深耕战略,巩固公司在大本营福建的市场占有率,并拓展周边省份,扩大金辉版图。
据金辉2020年财报显示,该年,金辉合共录得的343.8亿元营收中,有79.2亿元来自华南区域的贡献,排名六大区域排名前列位。2021上半年,金辉共收购了17宗土地,拿地总额达146.8亿元,其中位于珠三角及东南区域的拿地占比合共达到了28%。
“对于金辉而言,将华南区域细分为东南和珠三角区域后,有助于缩小区域管理半径,进而充实布局,贴近市场,提高经营质量”,业内分析称。
调架构,支持重点业务发展
调整现有组织架构,进行架构优化、支持重点业务发展,也是房企频对架构“动刀”的目的之一。
比如,2021年3月时,荣盛发展曾首次设立了“大湾区特区”,以完善“长三角+大湾区+京津冀”三大业务布局,并将原有的京津冀区域公司合并为了北京、天津两个公司,同时成立了冀中公司。
“荣盛此举体现出了企业紧跟国家战略,优化布局,组织架构调整向重点布局区域倾斜的方向”,中指院称。
同在该月,正荣地产也成立了营销公司,形成了开创性的新组织。9月,碧桂园也宣布品牌营销子公司化,新成立品牌营销公司。对于这些举措,中指院认为,企业方的目的在于将营销业务公司化,降低渠道成本。
不止于此,2021年1月,渝系房企金科还将商业、产业、文旅等业务的投资拓展与建设权下放给区域公司,同时在集团成立了产业、文商旅事业部来统管地方。3月,万科成立万科公寓管理公司、商业服务子公司。4月,新城控股则设立了康养事业中心。
进入下半年,雅居乐又在去年8月,将原房管集团、城市更新集团、商业集团等皆合并到了地产集团,形成了大地产集团,并期待形成平台效应,继续深化“一业为主,多元协同”的战略模式。
“综合来看,上述动作主要反映出,房企设立或独立重点业务部门,强化重点业务发展的目的,及其进行业务合并,聚焦优势行业的目的”,中指院称。
主动“瘦身”,缓解流动性压力
任何一项变革,都不可避免的带来一番人事沉浮。因此,时下房企的组织架构调整,也被市场更多解读出了“瘦身”及“裁员”的意味。
河南一哥建业地产就是“瘦身”房企中的一员。按照建业此前内部文件所指,其将调整现行的“集团-业务集团-大区-城市公司-项目”五级管理,为“集团-城市公司/专业公司-项目公司”三级管理,直接取消业务集团和大区两级。
业内人士测算指,若按上述调整执行,建业地产将优化掉超60%的岗位编制。不过,建业方面随后就此进行了否认,称具体方案还在筹备,裁员60%一事不符合事实。
“黑马”中梁控股也是借架构调整“瘦身”的典型企业。中梁曾宣布对三个部门进行调整,该三个部门合共涉及345名员工,包含控股集团总部148人、新基础建设支撑集团164人,以及其他组织33人。其中,80余人将择优回流,没有明确落位的员工将按照人力部门通知及进度安排,依次办理离职手续。
评论认为,中梁此举意在剥离一些非地产业务,进而更好的聚焦地产主业,集中精力做好地产开发。以房企当前为保地产业务卖掉优质物业公司的情况来看,若中梁的创新业务不能实现盈利,或还需要地产输血,选择砍掉冗余业务也是一种自保手段。
一系列的组织架构调整,折射出了当下房企的生存焦虑。克而瑞研究中心指出,2021下半年以来,受政策调控及市场降温影响,房企流动性承压。
一方面,销售端持续转冷,百强房企操盘业绩单月及累计同比持续下行;预售监管资金政策从严,房企回款速度放缓加剧资金链紧绷;此外,“三道红线”的监管持续,也让房企的降杠杆压力长期存在。
另一方面,房企正迎来偿债高峰。据克而瑞统计,2021年与2022年,其所监测的98家样本房企即期债务规模分别为13.8万亿元和12.6万亿元,达近十年来的小高峰,1月、3月、4月和6月均为偿债高峰。
“在此背景下,房企组织框架的收缩精简,可以控制成本,‘节衣缩食’,将有限的资金更精准投放,是主动应对市场环境变化,缓解流动性压力,‘勒紧腰带’抵御‘寒冬’的战略选择,”克而瑞称。
克而瑞还指,精简组织架构、合并部分区域、城市公司,剥离非必要业务,可以减少中间环节,缩短决策时间,提升管理效率。同时,精简架构有利于权力下放,增加区域部门的自主权与灵活度。
中指研究院企业事业部研究负责人刘水也对此说法表示赞同。她指出,当前房企的销售额增速大幅放缓,致使企业人均效益持续下降。2019年至2021年,房企人均创利的降幅分别为5.9%、23.4%和42.6%,下降幅度逐渐扩大。
行业高速增长不在,为了保持效益,房企扩张性的组织架构有必要进行收缩,刘水称。今年,尤其是上半年,由于市场尚未恢复、预期较弱,金融机构避险情绪仍然较重,不少房企销售、回款、融资等方面的困难仍然存在,因而,企业的组织架构调整在所避免。
全联并购公会信用管理委员会专家安光勇则指出,如今,房地产行业过往不计成本拿地、开拓和占领市场的模式已到拐点。随着大众“房地产信仰”的破灭,人们逐渐意识到,房地产行业也可能会出现降价,也有卖不动的时候。
“在这种环境下,房企最需要的模式和人才也发生了变化,其更加需要的是管理型人才,通过控制成本、帮企业渡过时下艰难。同时,通过集权的方式,整合资源,减少因粗矿发展导致的浪费”,安光勇称。
其续指,预计再过一段时间,房地产行业会出现大量的并购,通过规模化效应,达到减少成本、处置不良资产的目的。要做到这一点,也需要通过集权的模式。
声明:本文由入驻焦点开放平台的作者撰写,除焦点官方账号外,观点仅代表作者本人,不代表焦点立场。
